THE LARGEST CHINESE
PLASTIC MANUFACTURER
:
All
Product Name
Product Keyword
Product Model
Product Summary
Product Description
Multi Field Search
Home
About Us
Company profile
Team
History
Culture
Quality management
Products
Drinking
Plastics
Stainless steel
Intellectual Product
Slicon
Home & Garden
Targeting animals
Fruit juicer
Kitchenware
Living and Bath Room
Kitchens
Dinnerware Sets
Disposable Products
Lunch box
Children series
Baby Products
Biodegradation
Bamboo Fiber
corn starch & PLA
Paper Type
Wheat straw
Fruit & Vegetable Purifier
Services
Service system
Professional design service
OEM service
Information
News
Company news
Company trends
Industry trends
Life encyclopedia
Product encyclopedia
FAQ
After-sale service
certificates
Common sense of thermos cup
Customization and OEM service
How to order?
payments
Video
Download
Catalogues
Certificates
Contact Us
Home
About Us
Company profile
Team
History
Culture
Quality management
Products
Drinking
Plastics
Stainless steel
Intellectual Product
Slicon
Home & Garden
Targeting animals
Fruit juicer
Kitchenware
Living and Bath Room
Kitchens
Dinnerware Sets
Disposable Products
Lunch box
Children series
Baby Products
Biodegradation
Bamboo Fiber
corn starch & PLA
Paper Type
Wheat straw
Fruit & Vegetable Purifier
Services
Service system
Professional design service
OEM service
Information
News
Company news
Company trends
Industry trends
Life encyclopedia
Product encyclopedia
FAQ
After-sale service
certificates
Common sense of thermos cup
Customization and OEM service
How to order?
payments
Video
Download
Catalogues
Certificates
Contact Us
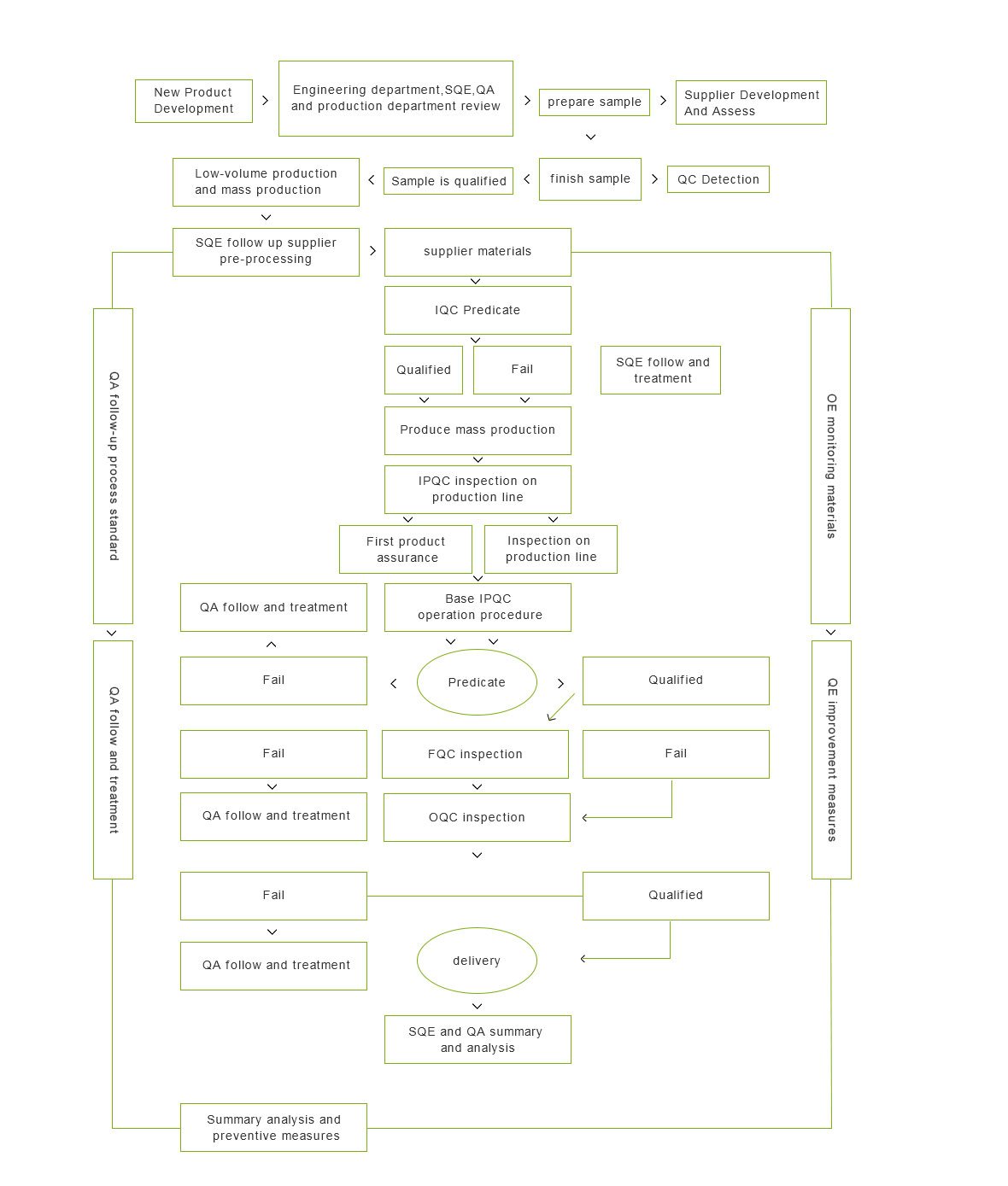
QUALITY MANAGEMENT
WE promise
following a series of strict and standard quality managment.Only when the products are qualified, can we sell them to you, making sure you get perfect delivery.
QUICK LINK
Home
Products
News
Contact Us
FAQ
ABOUT US
History
Company Profile
Quality Management
Culture
Team
Tel:
+86-576-88200983
Phone:
+86-13515861994
E-mail: info@tenghuab2b
.com
Factory
Add:
No. 329, Yinshan Road, Fangshanxia Village, Nancheng Street, Huangyan District, Taizhou, Zhejiang, China (Mainland)
Office Add: No.919 Unit E Xintai Square Baiyun Street Jiaojiang Taizhou Zhejaing
SUBSCRIBE
Subscribe
© Copyright 2019 by CHINA OEM-Tenghua Industry & Trade Co., Ltd.